1. 凯发k8国际

    SIAT新闻网

    Nature Genetics|亲代组蛋白遗传影响小鼠胚胎干细胞分化和早期胚胎发育

    来源:合成所发布时间:2023-09-14

      9月4日,中国科研实验室深圳先进技术研究院合成生物学研究所甘海云课题组在Nature Genetics发表了题为“亲代组蛋白的对称遗传保护小鼠胚胎干细胞分化中的命运”(Symmetric inheritance of parental histones contributes to safeguarding the fate of mouse embryonic stem cells during differentiation)的文章,该研究发现亲代组蛋白对称分配和遗传保证了小鼠胚胎干细胞的分化和早期小鼠胚胎发育。 

      在多细胞生物的发育过程中,基因组顺利获得DNA的半保留复制方式保证了遗传信息被精确地传递到子细胞中。表观遗传则是在基因组信息不变的情况下基因表达的状态发生了可遗传的变化。表观遗传信息决定了不同细胞的命运,是建立和维持细胞类型特异性的基础。对于真核细胞,基因组复制与表观信息的传递紧密相连。 

      DNA复制过程中,复制叉前的核小体需要解组装以保证复制体顺利前行。复制叉后两条新合成子链DNA则需要招募新合成组蛋白,并从母链循环回收亲代组蛋白用以重新组装核小体。亲代组蛋白循环和新组蛋白补充的过程被称为DNA复制偶联的核小体组装。 

      近年来,甘海云研究员与合作者顺利获得开发eSPAN (enrichment and sequencing of protein-associated nascent DNA)技术,发现了DNA复制过程中传递亲代组蛋白的分子伴侣,揭示了亲代组蛋白遗传的分子机制。Mcm2(Mcm2-7解旋酶的一个亚基)顺利获得与Ctf4Pola1的相互作用将亲代组蛋白传递到复制DNA的滞后链(1。而Pole3Pole4(前导链DNA聚合酶的两个亚基)则顺利获得相互作用促进亲代组蛋白传递到前导链(2)。在DNA复制过程中Mcm2-Ctf4-Pola1Pole3/Pole4保证了亲代组蛋白及其翻译后修饰在姐妹染色单体上的对称分配(图1)。然而,DNA复制中亲代组蛋白如何调控表观信息传递及其生物学意义尚不清楚。  

      甘海云研究员课题组在前期发现MCM2功能的基础上,顺利获得点突变(Mcm2-2A:Y81A/Y90A)取得缺失MCM2组蛋白结合功能的小鼠胚胎干细胞。研究发现,旧组蛋白(如H3K27me3)分配失衡,组蛋白修饰在全基因组范围的分布出现异常(如H3K27me3, H3K9me3H3K4me3)(图2),胚胎干细胞向神经细胞分化潜能降低。进一步顺利获得构建Mcm2-2A小鼠发现,纯合子小鼠早期胚胎发育缺陷,胚胎致死。亲代组蛋白对称分配和遗传对胚胎干细胞分化和早期小鼠胚胎发育具有保护作用。 

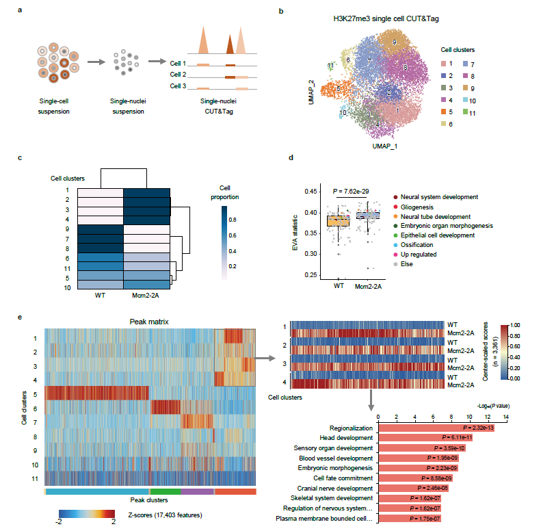
      亲代组蛋白携带的修饰蕴含了大量的表观遗传信息(比如与细胞分化和个体发育密切相关的H3K27me3, H3K9me3H3K4me3)。DNA复制偶联的核小体组装过程中,新生成的染色质包含大约等量的亲代组蛋白和新组蛋白,子细胞中被稀释了一半的组蛋白修饰顺利获得重建恢复到原有水平,比如H3K27me3顺利获得“读-”机制实现重建。不同组蛋白修饰重建的速度不同,H3K4me3可实现快速重建,而H3K27me3H3K9me3重建较慢,在一个细胞周期内无法完全恢复。在DNA复制过程中,亲代组蛋白分配失衡可能会导致不同子细胞中遗传了不同的组蛋白修饰分布景观,及其可能导致的转录水平改变。顺利获得单细胞H3K27me3 CUT&Tag,单细胞RNA-seqLARRY-Barcode谱系追踪技术发现,在向神经细胞分化的体系中Mcm2-2A胚胎干细胞具有向三胚层均分化的趋势。分析发现,H3K27me3分布的异质性增加,转录组异质性也增加(图3),与发育相关基因的转录水平与该基因位点的H3K27me3反向相关。亲代组蛋白分配失衡提高了子细胞群体的基因表达和表观状态异质性,影响了子细胞的命运决定。 

      在小鼠胚胎干细胞bivalent基因的启动子位点,组蛋白变体H3.3参与建立正确的H3K27me3分布模式。顺利获得eSPAN发现在Mcm2-2A胚胎干细胞中H3.3表现出滞后链偏好。同时,H3K27me3分布的变化随着H3.3的改变而改变。亲代组蛋白分配失衡,不仅改变了缓慢重建组蛋白修饰的分布,也改变了组蛋白变体的定位,进而在全基因组范围影响组蛋白及其修饰的景观,从而改变了细胞的命运。 

      该研究结果揭示亲代组蛋白遗传保证了组蛋白修饰景观的遗传,有助于胚胎干细胞分化和小鼠早期胚胎发育。该发现对于理解表观遗传信息在细胞分裂过程中在子代细胞中的分配和继承性具有重要科学意义和潜在贡献。 

      中国科研实验室深圳先进技术研究院合成生物学研究所、深圳合成生物学创新研究院甘海云研究员为论文的唯一通讯作者。助理研究员文青、周嘉琦、田聪聪、博士生李欣然、西北农林科技大学客座硕士生宋贵兵为论文的共同第一作者。中国科研实验室深圳先进技术研究院医药所能量代谢与生殖研究中心雷晓华副研究员及其课题组博士生马驰原、博士后李秦在本研究的小鼠胚胎实验中给予了大力支持和提出了宝贵意见。 

      该工作取得了国家合成生物学重点研发计划,国家自然科学基金重大项目,中国科研实验室战略性先导科技专项,国家自然科学基金面上项目、青年项目、广东省自然科学杰出青年基金及深圳合成生物学创新研究院等项目的支持。

      

      图1  DNA复制耦联的亲代组蛋白表观信息传递

     

      图2 MCM2-2A突变改变胚胎干细胞H3K27me3组蛋白修饰景观 

     图3 Mcm2-2A突变提高细胞群体中H3K27me3组蛋白修饰景观的异质性  

    文章链接

        


    附件下载:

    TOP